Created by
Created March 03, 2014
Last modified June 24, 2014
Tags No tags.

Summary

Not provided.


Description

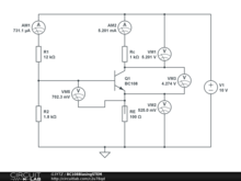
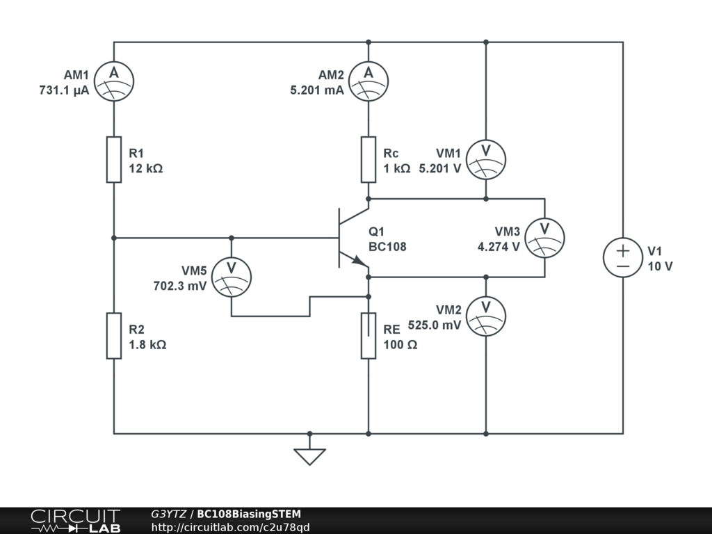
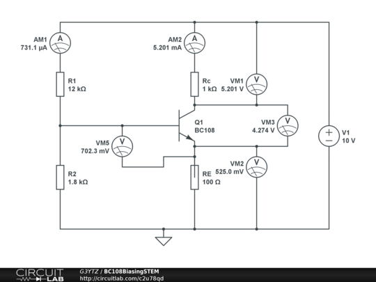
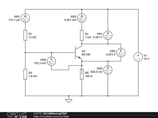
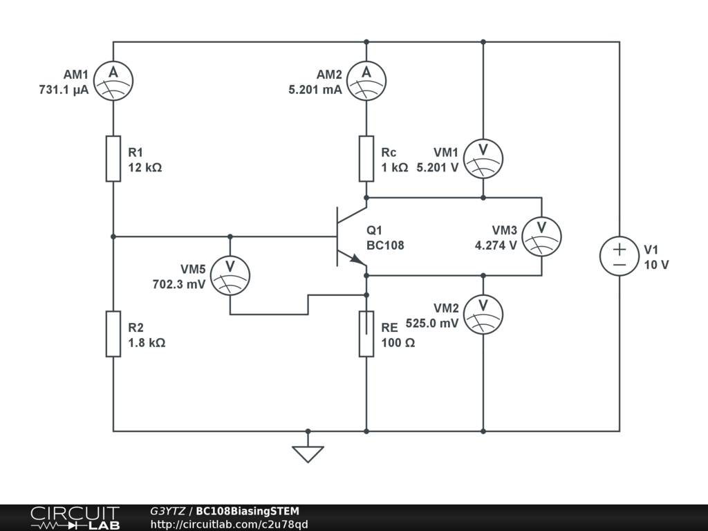
Biasing common emitter amplifier. The students compare estimate, simulated and experimental values of bias voltages and currents.


Comments

No comments yet. Be the first!

Leave a Comment

Please sign in or create an account to comment.

Revision History

Only the circuit's creator can access stored revision history.