Created by
Created November 15, 2012
Last modified November 15, 2012
Tags No tags.

Summary

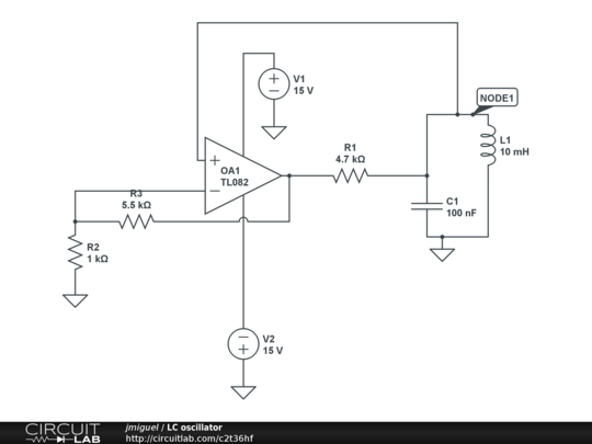
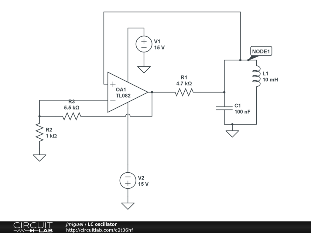
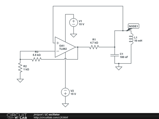
Oscilador senoidal


Description

el circuito es un oscilador senoidal construido en torno a un amplificador y un filtro paso-banda. A la frecuencia del pico de resonancia,el desfase salida -entrada es nulo y el amplificador compensa la atenuación del filtro


Comments

No comments yet. Be the first!

Leave a Comment

Please sign in or create an account to comment.

Revision History

Only the circuit's creator can access stored revision history.