Created by
Created May 01, 2013
Last modified May 01, 2013
Tags No tags.

Summary

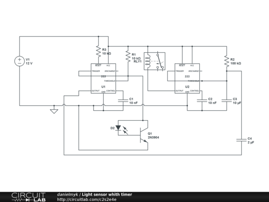
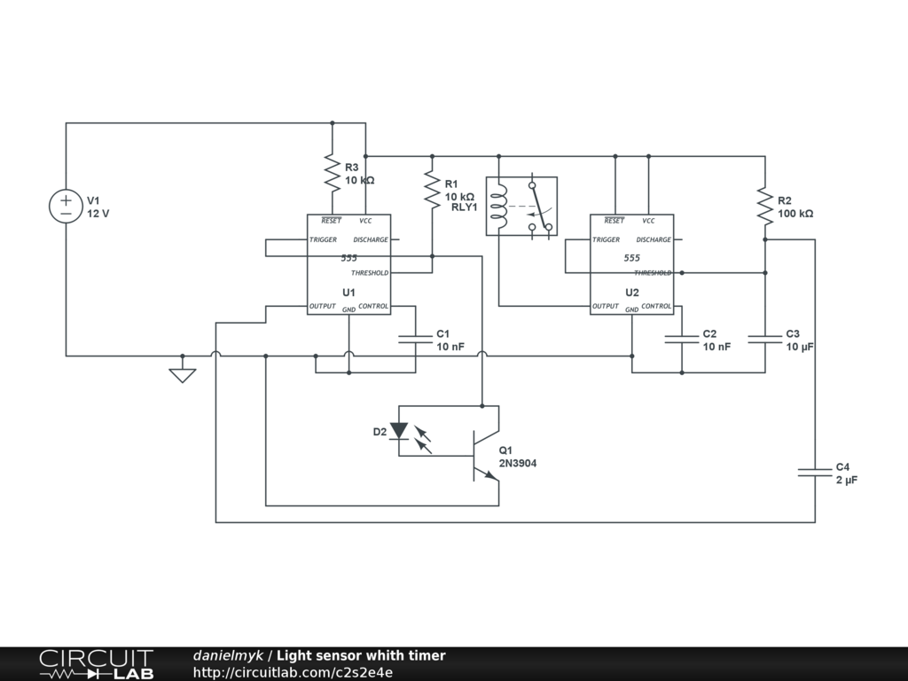
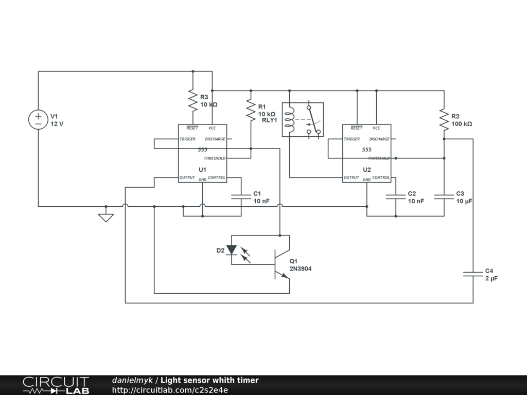
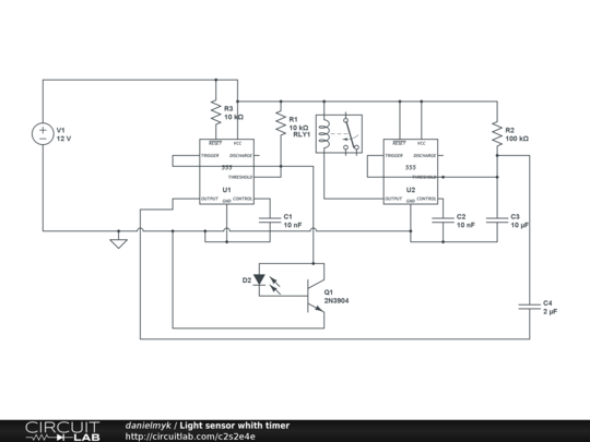
light sensor with timer


Description

Light sensor with timer


Comments

No comments yet. Be the first!

Leave a Comment

Please sign in or create an account to comment.

Revision History

Only the circuit's creator can access stored revision history.