Created by
Created December 18, 2012
Last modified December 18, 2012
Tags No tags.

Summary

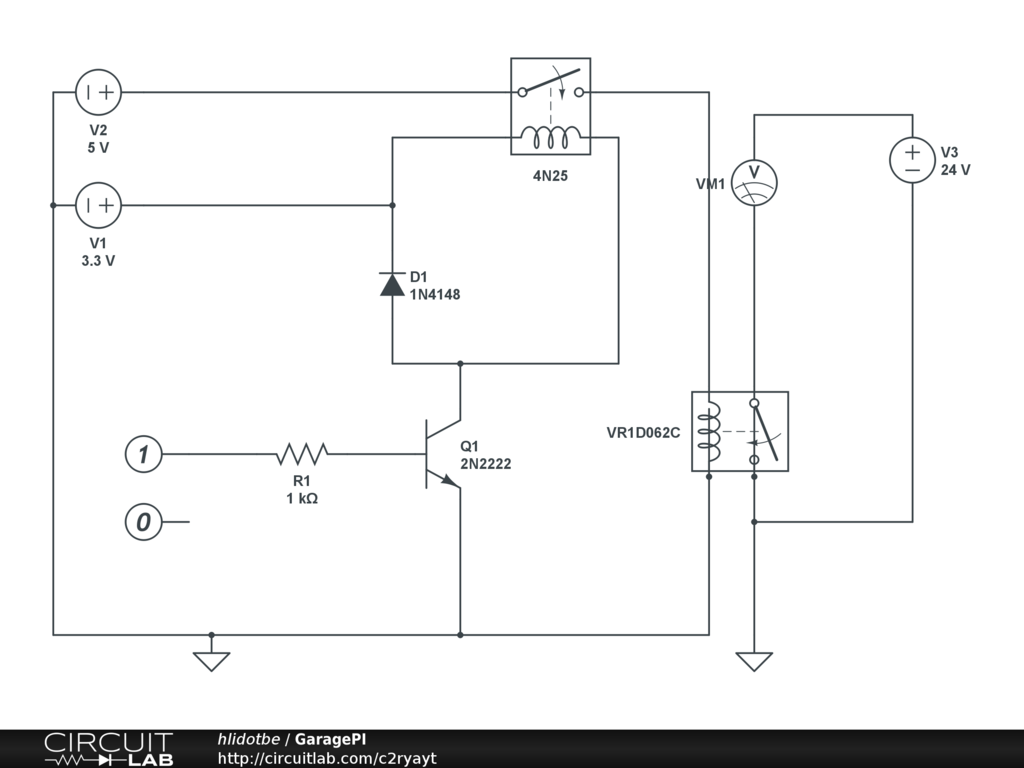
Raspberry PI garage opener


Description

BUT: Contrôler le relay VR1D062C qui doit être fermé au 0

CONTRAINTES: les pin GPIO ne supportent que le 3.3V, plus et je grille la carte.

IDEE: J'utilise un opto-coupleur 4N25 pour séparer la ligne 5V de la ligne 3.3V

QUESTION: a quelle vitesse la Raspberri Pi prend feu?


Comments

No comments yet. Be the first!

Leave a Comment

Please sign in or create an account to comment.

Revision History

Only the circuit's creator can access stored revision history.