Created by
Created June 19, 2012
Last modified June 20, 2012
Tags No tags.

Summary

Not provided.


Description

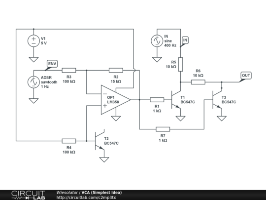
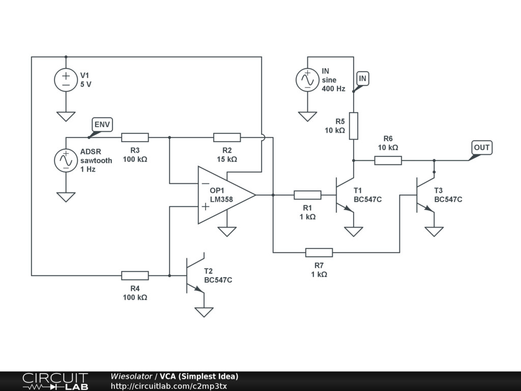
Erster Versuch eines einfachen VCA ohne OTA für eine Hüllkurve.


Comments

No comments yet. Be the first!

Leave a Comment

Adding comments has been disabled for this circuit.

Revision History

Only the circuit's creator can access stored revision history.