Created by
Created July 16, 2013
Last modified July 16, 2013
Tags No tags.

Summary

Not provided.


Description

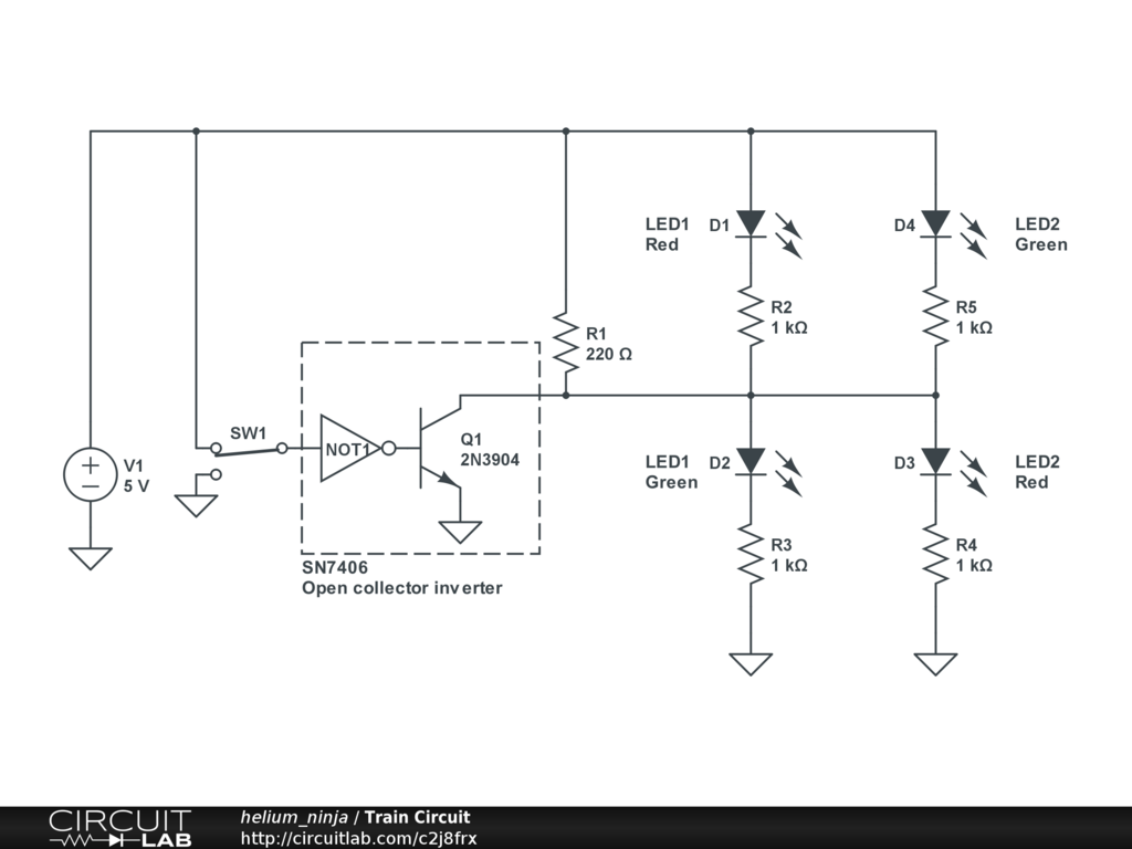
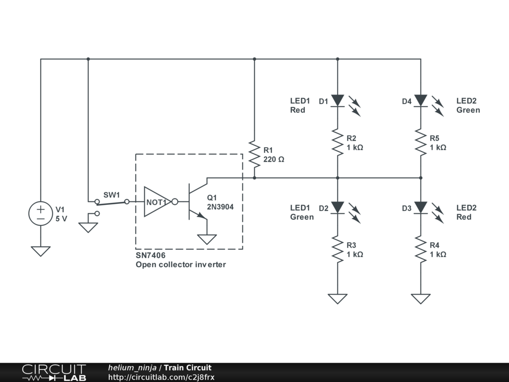
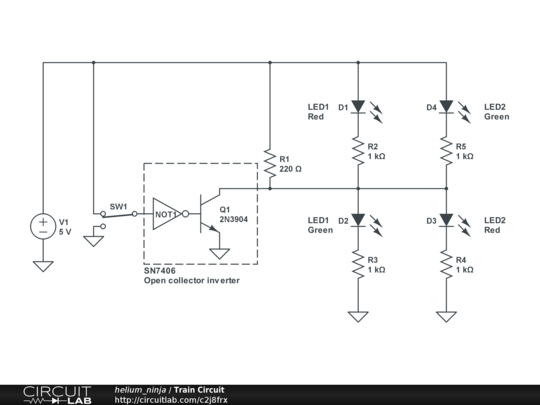
When SW1 is connecting 5V to the input of the NOT1 D2 and D3 will be on and when SW1 is connected to ground D1 and D4 will be on.


Comments

No comments yet. Be the first!

Leave a Comment

Please sign in or create an account to comment.

Revision History

Only the circuit's creator can access stored revision history.