Created by
Created March 04, 2017
Last modified March 04, 2022
Tags No tags.

Summary

Not provided.


Description

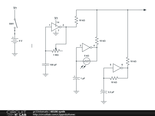
Example of a circuit diagram for a synthesizer based on 40106 chip. Note: resistor and capacitor values are representative only, not suggested values. Students should experiment to determine actual values.


Comments

No comments yet. Be the first!

Leave a Comment

Please sign in or create an account to comment.

Revision History

Only the circuit's creator can access stored revision history.