Created by
Created January 20, 2021
Last modified January 21, 2021
Tags No tags.

Summary

Not provided.


Description

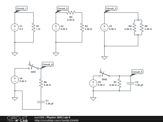
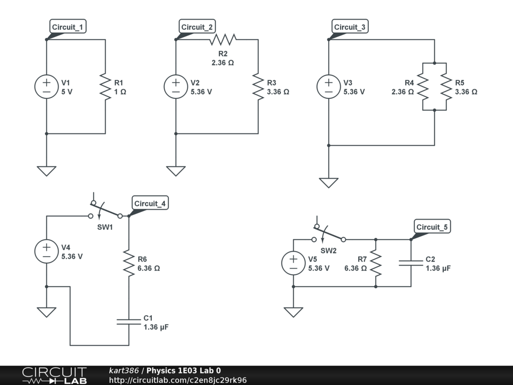
Physics 1E03 Lab 0 Part 2.2.


Comments

No comments yet. Be the first!

Leave a Comment

Please sign in or create an account to comment.

Revision History

Only the circuit's creator can access stored revision history.