Created by
Created April 21, 2013
Last modified April 21, 2013
Tags No tags.

Summary

Not provided.


Description

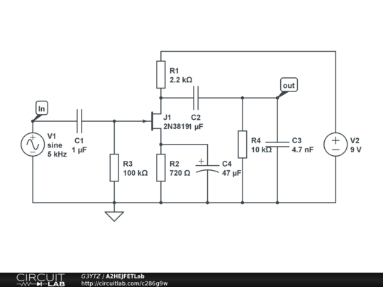
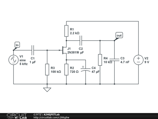
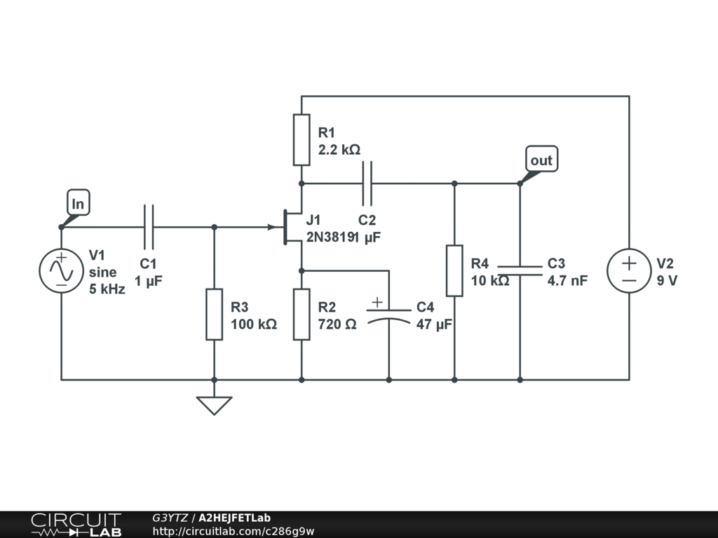
Basic audio amp using 2n3819. Frequency response approximately 20Hz to 20kHz. Gain approximately 15 dB.


Comments

No comments yet. Be the first!

Leave a Comment

Please sign in or create an account to comment.

Revision History

Only the circuit's creator can access stored revision history.