Created by
Created January 30, 2014
Last modified February 25, 2014
Tags No tags.

Summary

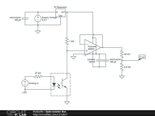
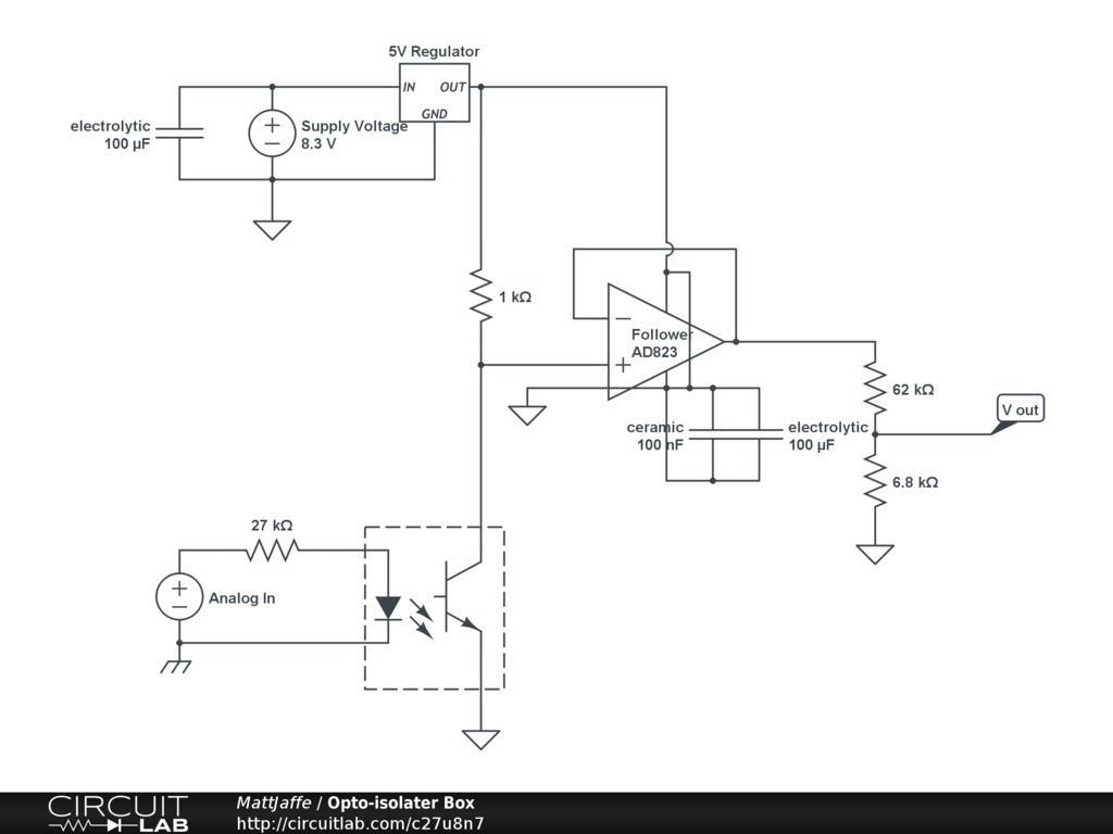
Analog control of MOT & compensation coil currents for CMOT implementation.


Description

Not provided.


Comments

No comments yet. Be the first!

Leave a Comment

Please sign in or create an account to comment.

Revision History

Only the circuit's creator can access stored revision history.