Created by
Created June 20, 2012
Last modified June 20, 2012
Tags reprap  

Summary

Not provided.


Description

Not provided.


Comments

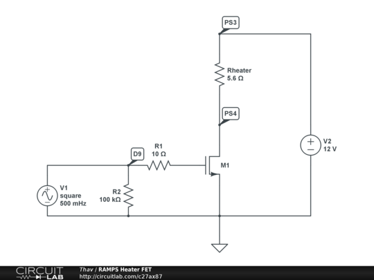
Try adding the expression "P(M1)" to your time-domain simulation and see how much power your FET will be dissipating... about 340 mW with the model you've got there. Heatsink?

by mrobbins
June 20, 2012

Leave a Comment

Please sign in or create an account to comment.

Revision History

Only the circuit's creator can access stored revision history.