Created by
Created March 28, 2013
Last modified March 31, 2013
Tags No tags.

Summary

Not provided.


Description

Not provided.


Comments

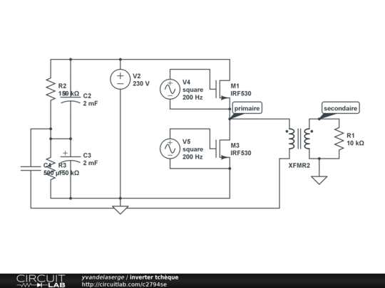
The transformer I have reaches core saturation as voltage into the primary reaches 150 V. The primary has 220 turns. At which freqzency should the primary be run to avoid core saturation?

by yvandelaserge
March 31, 2013

Leave a Comment

Please sign in or create an account to comment.

Revision History

Only the circuit's creator can access stored revision history.