Created by
Created November 20, 2012
Last modified November 21, 2012
Tags No tags.

Summary

Not provided.


Description

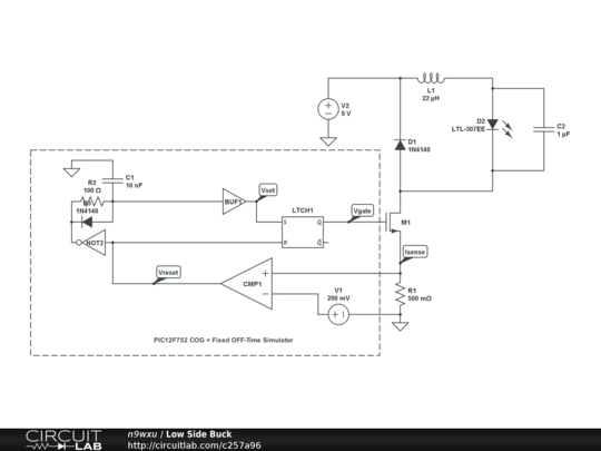
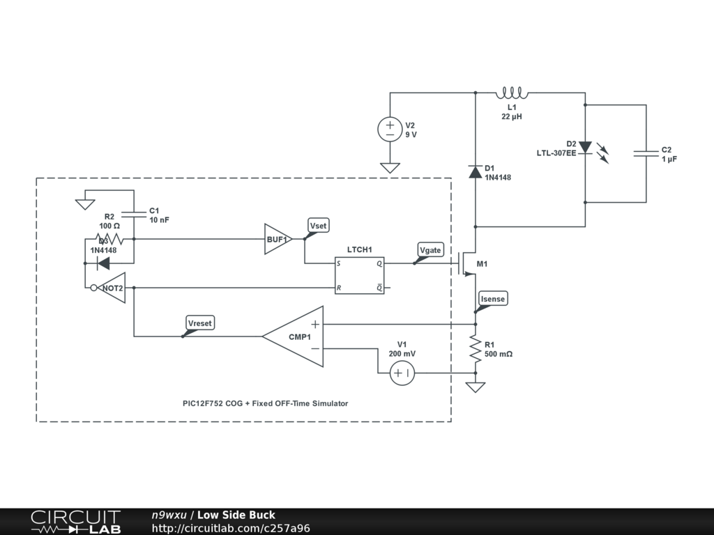
Simple Constant current low side buck power supply. The PWM block is a simulation of the COG or PSMC found in the PIC12F752 or PIC16F178x family of devices.


Comments

No comments yet. Be the first!

Leave a Comment

Please sign in or create an account to comment.

Revision History

Only the circuit's creator can access stored revision history.