Created by
Created January 06, 2022
Last modified January 25, 2022
Tags cargador-de-baterias   diodo   pnp  

Summary

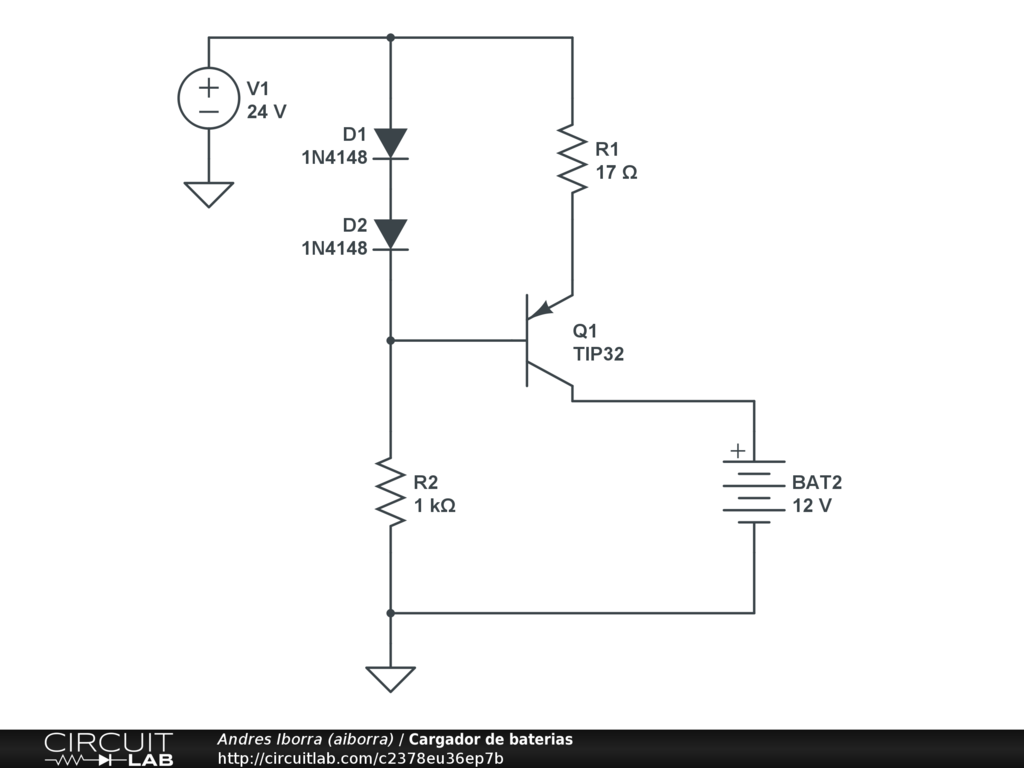
El circuito de la figura se trata de un cargador de baterías de 12V aportando una corriente de carga de aproximadamente 50 mA, a partir de una fuente de tensión continua de 24 V.


Description

El circuito de la figura se trata de un cargador de baterías que aporta una corriente de aproximadamente 50 mA, estando alimentado por una fuente de tensión continua de 24 V. Los diodos D1 y D2 están polarizados directamente en todo momento, por lo que la tensión de la base es aproximadamente de 22.6 V y la tensión de emisor de 23.3 V respecto de masa. El valor de la corriente suministrada se puede ajustar por medio de la resistencia R1. Con ayuda del simulador se ha obtenido una resistencia de 17 ohmios para poder proporcionar 50 mA. Como se puede ver en la figura, el circuito está cargando una batería de unos 12 V de tensión nominal, pero su tensión nominal podría ser diferente sin ningún problema (por ejemplo, 9 V), dado que la VEC máxima del TIP32A es de 60V.


Comments

No comments yet. Be the first!

Leave a Comment

Please sign in or create an account to comment.

Revision History

Only the circuit's creator can access stored revision history.