Created by
Created March 05, 2012
Last modified March 06, 2012
Tags op-amp  

Summary

Not provided.


Description

Not provided.


Comments

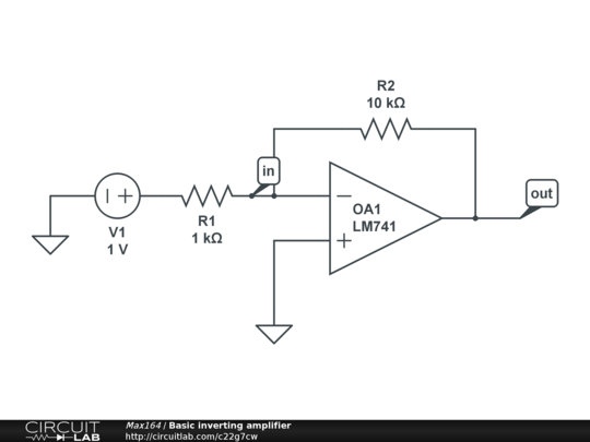
Why there is 800uV at Vout?

by Max164
March 05, 2012

Hi @Max164,

I believe this is happening because you mean to ground the negative side of V1. I added the ground node to your circuit here , and it seems to behave as expected.

by hevans
March 05, 2012

Thank you!

by Max164
March 06, 2012

Leave a Comment

Please sign in or create an account to comment.

Revision History

Only the circuit's creator can access stored revision history.