Created by
Created January 12, 2026
Last modified January 12, 2026
Tags guitar-overdrive  

Summary

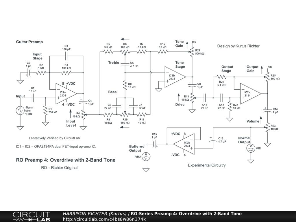
RO-Series Preamp 4: Overdrive with 2-Band Tone


Description

RO-Series Preamp 4: Overdrive with 2-Band Tone and two outputs; one normal and one buffered, where both are in-phase with the input signal. Controls Include: Input Level, Bass, Treble, Tone Gain, Drive, Output Gain, and Volume. Range at or above 0 dBV is from 22.7 Hz to 11.8 kHz with all controls at 50%. Suitable for 6/7/8-string guitar or 4.5.6-string bass. Maximum gain = +34 dBV @ 630 Hz with all controls at 50%, or at 100% example gains are +76 dBV @ 100 Hz, +68.9 dBV @ 1 kHz, and +45.3 dBV @ 10 kHz, while bandwidth is from 10 Hz to 100 kHz. This puts the circuit in the high-gain overdrive category. Power-supply not shown. Requires a regulated dual-polarity DC supply providing +-9VDC or +-12VDC or +-15VDC at >= 40 mA of current. And while simulator verified, treat the circuit as experimental. Breadboard test it before committing to a soldered build. And house in a grounded metal enclosure.


Comments

No comments yet. Be the first!

Leave a Comment

Please sign in or create an account to comment.

Revision History

Only the circuit's creator can access stored revision history.